Scaffold → Swarm → Stabilize

1
Scaffold in the orchestrator
Use a spec (often owned by the orchestrator session) to define project inputs/outputs and CLI affordances. Document how to run tests, builds, lint, and seed data; verify each command headlessly in the orchestrator terminals; and capture everything in an
AGENTS.md so every future agent starts with the same contract.2
Bootstrap the walking skeleton
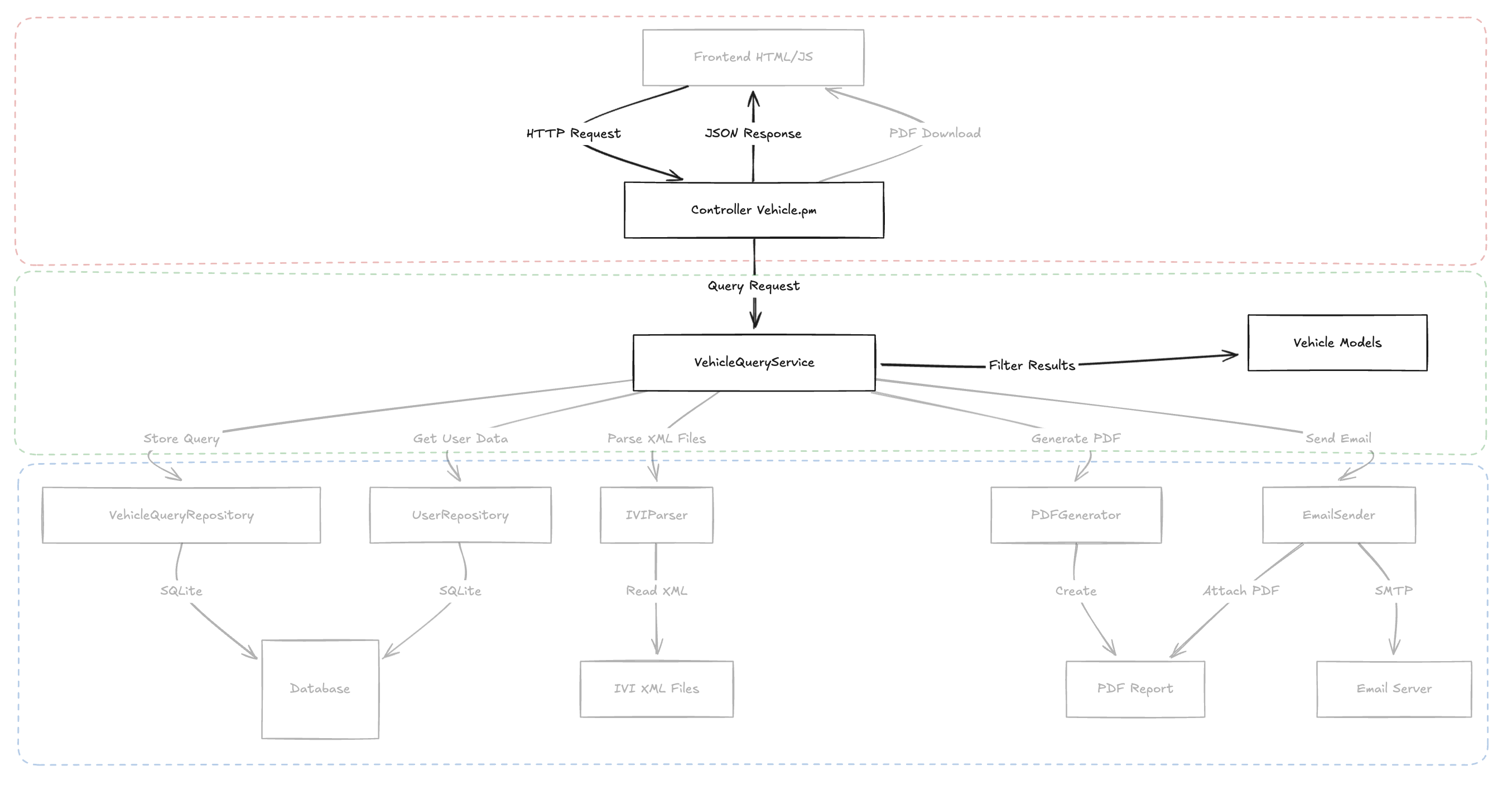
Launch an initial agent session to commit the scaffolding: repository layout, shared config, domain models, controller/service shells, and automation hooks. This follows the walking skeleton approach: ship a minimal end-to-end slice that proves the pipeline works so every downstream spec depends on clear interfaces instead of volatile files.
3
Swarm on features
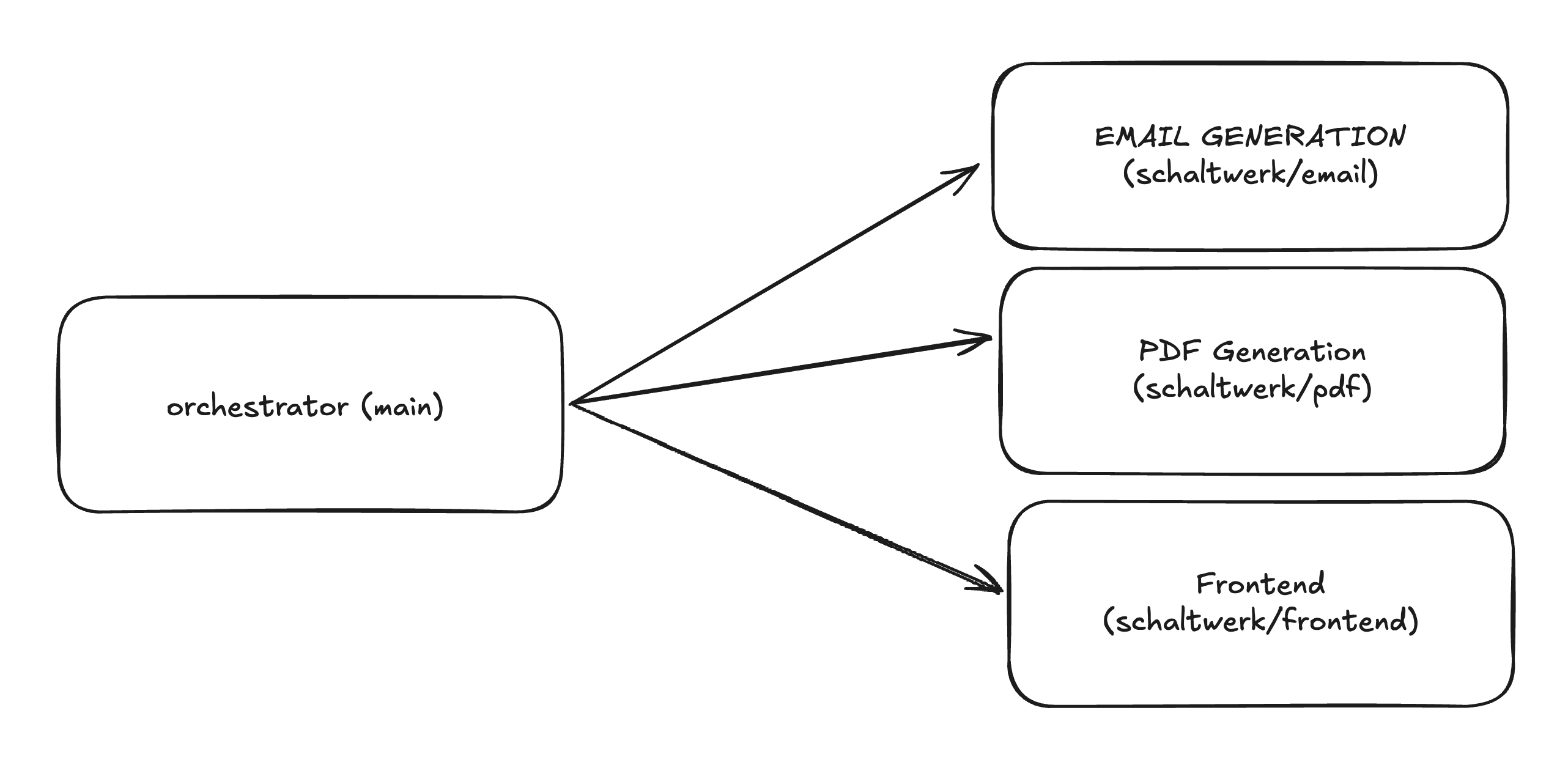
Break work into focused specs (for example, “Billing webhook handler”, “Settings sidebar UI”, “Analytics ingestion job”) and run agents in parallel. Because the skeleton already expresses the shared contracts, each session can focus on its slice without churn in upstream files.
4
Stabilize and integrate
Use the second terminal pane for tests and linting, review diffs, and mark sessions reviewed. Merge with
⌘⇧M or open a PR once everything is green. Short-lived worktrees keep disk usage in check and allow rapid iteration.5
Recycle unfinished ideas
If a concept needs more thought, convert the session back into a spec (
⌘S). The session worktree and branch are deleted (uncommitted changes vanish), but the spec (and notes) returns to the backlog for another attempt—ready to relaunch with new context.
main or a feature branch) and launch agents for each missing capability. Every session owns its worktree, so it can install dependencies, run tests, and iterate on its feature without stepping on the others. Once a slice is green and reviewed, merge it back, recycle any unfinished specs, and keep the swarm moving.
Integrate, Review, Repeat
After each agent session delivers a passing feature—unit tests green, manual QA satisfied, review notes resolved—choose the merge strategy that fits your flow:- Pull request (
⌘⇧P) for collaborative review, or - Direct merge (
⌘⇧M) when you want to squash the worktree back into the skeleton branch yourself.
⌘⇧O) on the session card, jump to your preferred IDE, and patch the worktree manually—agents and humans can collaborate on the same isolated branch. If a feature proves too complex, convert it back into a spec (⌘S) so you can revisit later without carrying half-finished code.
Once the integrations land, inspect the product and backlog. Any new bugs, refactors, or missing tests go straight into fresh specs so you can swarm again—treating the agents like a full squad of engineers you direct through specs, reviews, and tests to hit the exact quality bar you expect.
Continuous Maintenance Loop

1
Collect fixes as specs
Log production bugs, refactors, and TODOs as lightweight specs so they remain ready-to-run cards in the backlog.
2
Launch focused agents
Start one session per fix (e.g., “Resolve UTF-8 parsing bug”, “Tighten PDF export pipeline”, “Rename legacy API module”).
3
Validate locally
Reproduce issues, run targeted tests in the second terminal, and annotate findings directly in the spec or session notes.
4
Review, merge, recycle
Approve the diff, mark the session reviewed, then merge or open a PR. Convert anything unresolved back into specs to revisit later.
Multi-Agent Sessions
Run multiple agents on the same task to compare approaches or pick the best result.- Same Agent, Multiple Versions
- Different Agents
Run 2–4 instances of the same agent in parallel. Each version works independently on the same prompt.

1
Select version count
In the New Session dialog, click the version dropdown and choose 2 versions, 3 versions, or 4 versions
2
All versions start together
Schaltwerk creates linked sessions (e.g.,
my_task, my_task_v2) each running the same agent in its own worktree3
Compare and choose
Review each version’s output, pick the best result, and merge. Cancel the others with
⌘D.Parallel Development Tips
1
Create multiple sessions
Spin up separate sessions for each initiative (e.g.,
⌘N → “Add authentication”, ⌘N → “Fix checkout bug”, ⌘N → “Refactor database layer”).2
Switch deliberately
Use
⌘1-9 to jump between sessions or ⌘↑/↓ to cycle within the current filter.3
Monitor all at once
Each agent runs inside its own worktree, so you can review diffs and test results independently without conflicts.
Spec Management Patterns
1
Draft with intent
Use
⌘⇧N to capture requirements, architecture decisions, and acceptance criteria before launching a session.2
Refine centrally
Iterate on specs in the orchestrator, and document expectations in
AGENTS.md or the spec itself.3
Convert, reset, repeat
Start sessions with
⌘N, and whenever results miss the mark, press ⌘S to discard the worktree while keeping the spec for another run.4
Capture insights when agents stall
If an agent uncovers new requirements or research but can’t finish the implementation, ask it (via MCP) to open a fresh spec populated with the new context—or have it emit a markdown summary you paste into a spec yourself. Restarting from a clean spec keeps the knowledge while giving the next agent a deterministic starting point.


